喜讯!新葡官网学子在第17届中国大学生计算机设计大赛河北省级赛中荣获佳绩
资讯来源:新葡8883官网AMG官网 发布时间:2024-05-29 23:48:45 点击数量:
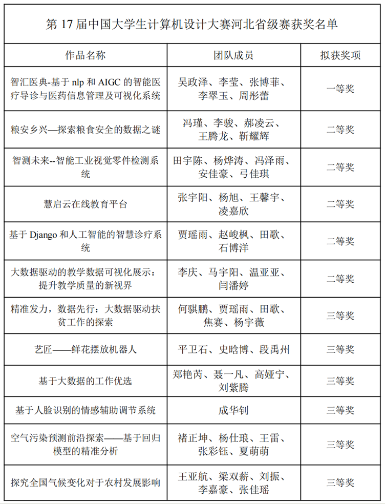
2024年5月28日,第17届中国大学生计算机设计大赛河北省级赛获奖结果揭晓,本届赛事新葡官网共计报送作品36项,18项进入省赛评审环节,最终荣获一等奖1项,二等奖5项,三等奖6项,其中《智汇医典--基于nlp和AIGC的智能医疗导诊与医药信息管理及可视化系统》、《粮安乡兴--探索粮食安全的数据之谜》、《智测未来--智能工业视觉零件检测系统》3项作品成功入围国赛。

中国大学生计算机设计大赛是全国普通高校大学生竞赛排行榜榜单赛事之一。大赛开始于2008年,是我国面向高校本科生最早的赛事之一,由教育部计算机类教指委发起举办。大赛的目的是以赛促学、以赛促教、以赛促创,为国家培养德智体美劳全面发展的创新型、复合型、应用型人才服务。在未来的道路上,学院将继续加强创新创业教育,为学生提供更多展示自我的舞台,并为学生的成长和发展提供更多的机会和支持。